The website is under construction.
Signed in as:
filler@godaddy.com
The website is under construction.
Signed in as:
filler@godaddy.com
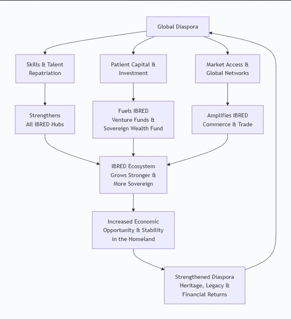
For centuries, the diaspora has been the backbone of the homeland's resilience through remittances. Now, you have the opportunity to be the architects of its sovereignty. IBRED is your bridge from sentiment to strategy—a trusted, high-impact platform to transform your capital, expertise, and passion into lasting ownership and transformative development across 68 nations. This is your invitation to move from sending money home to building wealth at home.
We offer structured, transparent avenues for every member of the global diaspora to participate according to your capacity and vision.
The Professional & Expert: Skills Repatriation & Knowledge Transfer
The Diaspora Skills Bank: Register your expertise. Mentor founders, lead training, consult on projects, or embark on a short-term "Diaspora Service Tour."
Directly shape the next generation of leaders and transfer critical 21st-century skills to the ecosystem.
The Conscious Contributor: Democratic Investment & Philanthropy
The Diaspora Gateway Platform: Start with micro-investments ($100+) in curated portfolios of IBRED-aligned SMEs or thematic bonds (e.g., "Women in Tech Bond").
Your capital is pooled for impact, providing affordable financing to thousands of small businesses, creating jobs in your community of origin.
The Accredited Investor & Family Office: Strategic Direct Investment
Co-Investment Rights & Funds: Access the vetted deal flow of IBRED Beta & Growth Tier ventures. Invest in the IBRED Venture Funds or specific infrastructure projects.
Achieve market-rate returns while your capital builds the foundational companies and industries that define the future.
The Entrepreneur & Business Owner: Business Relocation & Expansion
The "Return & Build" Program: Receive end-to-end support—market analysis, regulatory navigation, partner matching, and co-investment—to establish or scale your operation within the ecosystem.
Transition from success abroad to legacy at home, creating industries and employing hundreds.

Your participation is the keystone that completes the IBRED model.

Whether you seek to contribute your mind, your capital, or your entire enterprise, there is a place for you here.
This is your calling. This is your legacy. Welcome home.
IBRED
Via Alfredo Calzolari, 17, Bologna 40128, Italy.
Copyright © 2026 IBRED
GINIK-Chuks Investment LTD